바로가기 메뉴
본문 바로가기
주메뉴 바로가기

Ministry of Foreign Affairs REPUBLIC OF KOREA

  1. Ministry of  Foreign Affairs, Republic of Korea facebook
  2. Ministry of  Foreign Affairs, Republic of Korea instagram
  3. Ministry of  Foreign Affairs, Republic of Korea youtube
  4. Ministry of  Foreign Affairs, Republic of Korea twitter
SCREEN SIZE
검색창 열기
KOR

Korea's ODA

  • Korea and ODA

    Korea has a long history as an ODA recipient. From ashes of the Korean War, Korea found an opportunity to escape from being the world’s poorest country with aid from the global community. In particular, the inflow of foreign capital following the economi development policies instituted after the 1960s become the bedrok of the miraculous growth of Korea. Korea’s development is recognized as an exemplary model for economic and social development base on ODA from the global community.

    With the lanuch of Economic Development Cooperation (EDCF) and the Korea International Cooperation Agency (KOICA), Korea began to provide assistance in earnest to developing countries in the 1980s. In 2020, Korea became a member of the Development Assistance Committe (DAC) of the OECD and officially established itself as a donor country. Based on its successful development experience, Korea is making efforts to build a new paradigm for developmnet cooperation by acting as a bridge developed and developing countries.

  • Korea ODA System

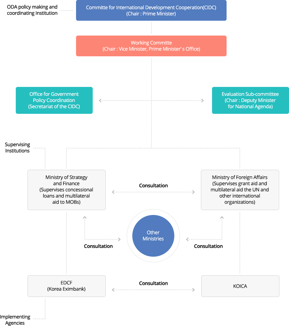
    Pursuant to the Framework Act on International Development Cooperation, Korea’s ODA system complies with a three-tier structure : 1) ODA policy making and coordinatiing Institution, 2) supervising institutions, and 3) implementing agencies. Korea is making utmost efforts to manage a well-integrated ODA system that is based on the professional experties of the aid institutions, while promoting the spirit of harmony.